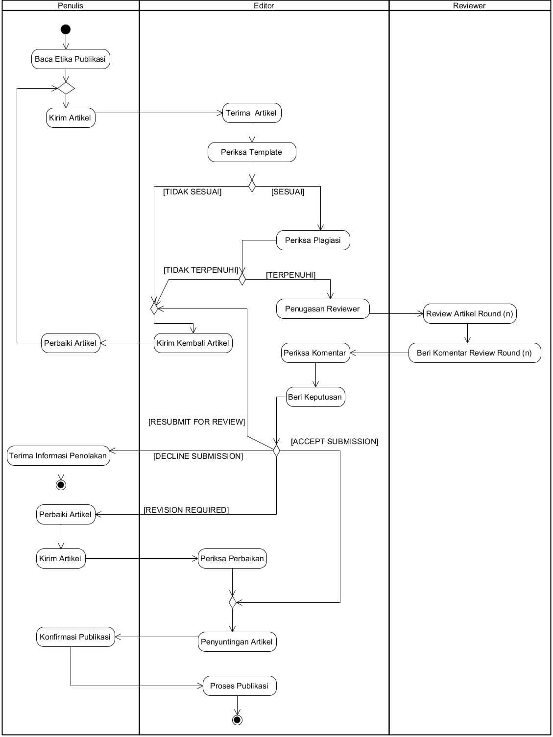
Peer-Review Process
Al Dzahab: Journal of Economics, Management, Business and Accounting
is a peer-reviewed electronic journal. This statement clarifies ethical behaviour of all parties involved in the act of publishing an article in this journal, including the author, the chief editor, the editorial board, the peer-reviewer and the publisher. This statement is based on COPE’s (Committee on Publication Ethics) Best Practice Guidelines for Journal Editors.











